贵州独山锑矿集区地处华南锑成矿带内、为中国泥盆系锑矿重要成矿区。该矿集区位于NNE向独山断裂马烂土断裂、NNW向大草山断裂马银坡断裂之间,其自北向南产有1个大型(半坡锑矿床)、2个中型(巴年锑矿床、维寨锑矿床)、5个小型锑矿床(甲拜锑矿床、贝达锑矿床等),锑矿点、矿化点众多。截至2015年10月,累计探明锑资源量27余万吨,占贵州全省已探明锑资源量47%,是贵州省最重要的锑矿集区。近年来该区找矿工作向深部三维空间发展,通过地物化遥技术的应用,找矿成果显著、新增储量近8余万t,显示其具有较大找矿潜力。
前人对独山锑矿集区层序地层和沉积特征及沉积演化(王学锟等,1994;刘本培等,1994;王约,2005;李国新等,2011;罗艳碧等,2014;王传尚等,2014;林家善等,2015;张国涛等,2016;Ting et al., 2016)、锑矿成矿规律(韦天蛟,1991;苏书灿,1992;王学锟等,1994;王永磊等,2013;丁建华等,2013)、成矿条件及控矿因素(金中国,1991;王学锟等,1994;崔银亮等, 1994, 1995;刘幼平,1997;仲麒维,2012)、成矿物质和成矿流体来源(俸月星等,1993;王学锟等,1994;李俊等,1999;沈能平等,2013;邓红等,2014;肖宪国,2014)、矿床成因及类型(熊赫,1985;苏书灿,1992;王学焜等,1995;聂爱国,1999;钱建平等,2000;肖宪国,2014)、成矿预测(苏书灿,1992;王学锟等,1994;罗先熔等,2002;金中国等, 2004, 2007)等方面进行了研究。前人对该区的研究多集中半坡锑矿床(俸月星等,1993;王学焜等,1995;崔银亮等,1995;李俊等,1999;聂爱国,1999;罗先熔等,2002;金中国等,2004;肖宪国,2014)和巴年锑矿床(王学锟等,1994),但对矿集区系统的地质信息、地球化学及地球物理等信息的综合研究相对较少,制约了矿集区重要找矿信息的综合提取、典型有效找矿标志建立和潜力评价。矿集区内找矿工作正向深部三维空间发展,找矿突破的难度越来越大,亟待解决系统的找矿标志和有效的找矿靶区来进行找矿预测。笔者在负责完成“贵州省独山箱状背斜锑矿整装勘查”项目基础上,通过全面梳理独山锑矿集区锑矿床(点)地质、地球化学、地球物理、遥感等成果,以矿床地质特征、地球化学、地球物理等多元示矿信息为分析重点,结合勘查实践,总结矿集区系统的锑矿成矿特征及找矿标志,在该区深部隐伏矿寻找方面建立基于成矿构造和可控源音频大地电磁测深的地球物理找矿标志,圈出了找矿靶区并进行优选,为推动实现该区新一轮找矿突破提供依据和支撑。
2 地质特征矿集区位于扬子板块与华南褶皱带的复合部位(图 1),所在的区域构造活动强烈且具多期性、赋矿地层具多层性、锑矿床(点)广泛分布。独山箱状背斜为区内一级褶皱构造,产生于加里东构造期、燕山期定型,背斜东西两侧分别由烂土断裂和独山断裂构成边界(王学锟等,1994)。独山箱状背斜自北部起黔南王司、南至独山三棒被东西向月里断裂(广西境内)所阻隔,总体呈NNE向延展,长约70 km、宽30 km,在矿集区内背斜核部出露的泥盆纪地层平缓、倾角0~10°,两翼泥盆纪地层倾角20°~40°,为一典型箱状背斜。背斜两翼的独山断裂及烂土断裂与箱状背斜同向,控制矿集区锑矿床展布(图 2)。
|
图 1 华南锑矿带及其主要锑矿床分布图(据肖启明等,1992修改) 1—一级单元界线;2—次级单元界线;3—锑矿主要分布区;4—主要锑矿床;5—独山锑矿集区 Figure 1 Distribution of South China antimony belt and its main antimony deposits (modified after Xiao et al., 1992) 1-First unit boundary; 2-Secondary unit boundary; 3-The main distribution area of antimony ore; 4-Main antimony deposit; 5-Dushan antimony ore concentration area |
|
图 2 独山锑矿集区地质及矿床(点)分布图(据王学锟等,1994改编) 1—石炭系;2—上泥盆统;3—中泥盆统;4—下泥盆统;5—志留系;6—断层;7—锑矿床(点)及名称;8—背斜;9—断层编号;10—背斜编号;①—独山断裂;②—烂土断裂;③—半坡断裂;④—巴年断裂;⑤—大草山断裂;⑥—牛硐断裂;⑦—河沟断裂;⑧—摆独断裂;⑨—马尾沟断裂;⑩—银坡断裂;Ⅰ—独山箱状背斜;Ⅱ—半坡背斜;Ⅲ—贵修背斜;Ⅳ—蕊燃沟背斜;Ⅴ—甲拜背斜;Ⅵ—巴年背斜 Figure 2 Geological map of the Dushan antimony ore concentration area showing distribution of mineral deposits (modified after Wang et al., 1994) 1-Carboniferous strata; 2-Upper Devonian strata; 3-Middle Devonian strata; 4-Lower Devonian strata; 5-Silurian strata; 6-Fault; 7-Antimony deposit and its name; 8-Anticline; 9-Fault number; 10-Anticline number; ①-Dushan fault; ②-Lantu fault; ③-Banpo fault; ④-Banian fault; ⑤-Dacaoshan fault; ⑥-Niudong fault; ⑦-Hegou fault; ⑧-Baidu fault; ⑨-Maweigou fault; ⑩-Yingpo fault; Ⅰ-Dushan box-shaped anticline; Ⅱ-Banpo anticline; Ⅲ-Guixiu anticline; Ⅳ-Ruirangou anticline; Ⅴ-Jiabai anticline; Ⅵ-Banian anticline |
独山箱状背斜在独山矿集区内出露的地层由老到新为志留系、泥盆系,志留系在背斜东侧有部分出露,泥盆系出露在背斜轴部及倾没端,为分布最广、发育最全的地层。其中下泥盆系丹林组(D1dn)、中泥盆统独山组(D2d)、志留系翁项群(S1-2wn)为区内锑矿床重要赋矿层位。
丹林组为一套陆地边缘相三角州前缘—滨岸砂滩碎屑岩沉积建造,上部为浅灰白色厚至巨厚层细至中粒石英砂岩夹少量深灰色薄层泥质粉砂岩及灰绿色粉砂质泥岩。下部灰白色中-厚层状,细-中粒石英砂岩夹深灰色薄层泥质粉砂岩及灰绿色粉砂质泥岩。与上伏泥盆系舒家坪组呈整合接触、与下伏志留系翁项群呈假整合接触,厚144~570 m,主要出露于半坡一带。为半坡锑矿床赋矿层位。
独山组为一套海陆交互相碎屑岩建造,上部为灰色、深灰色灰岩、生物灰岩、泥质灰岩夹泥质砂岩、砂质泥岩,中下部浅铁红色中厚层中粒含铁质砂岩、深灰色薄层含泥砂岩夹泥质粉砂岩。与上伏泥盆系望城坡组、下伏泥盆系邦寨组呈整合接触,厚363~960 m,出露于半坡、贝达、巴年地区。独山组鸡泡段、宋家桥段为巴年锑矿床赋矿层位。
翁项群为粉砂质泥岩、砂岩、泥质灰岩瘤状建造,下部为灰色页岩、砂质页岩夹钙质页岩,底部为灰、深灰色中厚层生物灰岩;中部为灰至深灰色薄至中厚层状泥灰岩夹浅灰色含泥砂岩;上部为浅土黄色细砂岩夹粉砂岩,顶部为中厚层状泥质灰岩、钙质泥岩与粉砂质黏土岩互层。与上伏泥盆系丹林组呈假整合接触,主要出露于维寨地区、控制厚度223.58 m,未见底。为维寨锑矿床赋矿层位。
2.2 构造矿集区主体构造为独山箱状背斜及西翼独山断裂、东翼烂土断裂和其间的次级构造。
褶皱构造分三级:独山箱状背斜为一级;沿独山箱状背斜核部和两翼次级褶皱,为二级褶皱,多为短轴形背斜及褶曲,呈宽缓褶皱形态,轴向NNE,以半坡背斜、巴年背斜、甲拜背斜、蕊燃沟背斜为代表,锑矿床(点)多受二级背斜控制。半坡锑矿床赋存于半坡背斜轴部半坡断裂带内(图 3)、巴年锑矿床及王屯锑矿床受巴年背斜控制、维寨锑矿床受蕊燃沟背斜控制、甲拜锑矿床受甲拜背斜控制。三级褶皱构造多为一、二级褶皱派生或断层旁侧的牵引褶曲或层间挠曲构造,规模较小,分布与轴向均受高序次构造所制约。
|
图 3 半坡锑矿床综合地质图(据贵州省有色金属和核工业地质勘查局五总队,2015改编) 1—独山组鸡泡段;2—邦寨组;3—龙洞水组;4—舒家坪组;5—丹林组;6—锑矿体;7—断层;8—地层界线;9—CSAMT剖面线及编号、测点;10—勘探线;11—验证见矿钻孔 Figure 3 Comprehensive geological map of the Banpo antimony deposit (modified after No. 5 Geological Party of Non-ferrous Metals and Nuclear Industry Geological Exploration Bureau of Guizhou, 2015) 1-Jipaomem section of Dushan Formation; 2-Bangzhai Formation; 3-Longdongshui Formation; 4-Shujiaping Formation; 5-Danlin Formation; 6-Antimony orebody; 7-Fault; 8-Stratigraphic boundary; 9-Serial number and measuring points of CSAMT profile; 10-Exploration line; 11-Ore-intersecting drill hole |
断裂构造是在箱状背斜两翼及核部发育有成生关系的断裂构造体系,按断裂规模分四级(表 1):一级断裂构造为区域控矿构造,控制着独山锑矿集区内锑矿规模和格局;二级断裂构造主要为导矿构造、部分为容矿构造;三级断裂构造与箱状背斜轴斜交呈“X”型断裂,NNW向以半坡—巴年断裂为代表,NNE向以牛硐断裂为代表,具多期活动特征,为赋矿断裂构造,控制锑矿床产出和展布。四级断裂构造多为二级、三级断裂或褶皱所派生的羽状次级断裂或层间破碎带与层间滑动等低序次的断裂构造,规模小、成群成带分布,多为容矿构造,控制矿体形态产状和规模,在巴年锑矿床、贝达锑矿床中较为明显。
|
|
表 1 独山锑矿集区断裂构造体系类型划分 Table 1 The type classification of fault structures of the Dushan antimony ore concentration area |
次级背斜核部及断裂影响带多发育层间破碎带,多见于碳酸盐岩与碎屑岩接触带之薄层碳酸盐岩性段部位,该构造为巴年锑矿床、甲拜锑矿床主要容矿构造。
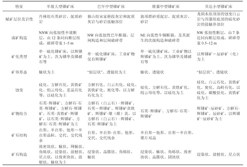
2.3 矿体地质独山锑矿集区内锑矿床可分为3种控矿类型:(1)直接产于断层破碎带及影响带内的脉状锑矿床,以半坡大型锑矿为代表;(2)沿层间破碎带充填,呈透镜状、囊状、似层状产出的层控型锑矿床,以巴年中型锑矿床、贝达锑矿床为代表;(3)以上两者兼有的混合控矿型,以维寨锑矿为代表。矿集区内典型矿床的矿体地质特征见表 2。
|
|
表 2 独山锑矿集区典型锑矿床地质特征 Table 2 Geological characteristics of typical antimony deposits in the Dushan antimony ore concentration area |
锑矿体主要呈脉状、透镜状、似层状产出。脉状锑矿以半坡锑矿床为代表(图 4a),透镜状、似层状锑矿以巴年锑矿床、贝达锑矿床为代表(图 4b),维寨锑矿床矿体呈脉状、透镜状产出。
|
图 4 独山锑矿集区典型地质剖面图 Figure 4 Typical geological profile of the Dushan antimony ore concentration area |
半坡锑矿床11个矿体中Ⅰ号矿体最大,探明储量占矿床总储量2/3以上。Ⅰ号矿体为单一脉状矿体、倾向SW,走向长1180 m,倾斜延深666.52 m、矿体真厚1.23~14.80 m、平均厚3.24 m, 平均品位3.88%, 探获锑金属量96867.96 t。2013—2015年整装勘查期间新发现了Ⅺ号矿体,为隐伏富锑矿体,辉锑矿呈脉状,真厚1.12 m,品位2.42%~35.05%。巴年锑矿床矿体规模较小、数量较多,Ⅱ号矿体最大,长250 m、倾向最大延伸166 m、厚1.28~1.92 m,平均厚1.53 m,平均品位2.64%。维寨锑矿床11个矿体中Ⅱ号矿体规模最大、呈交错脉状产出,控制走向延长568.64 m,倾向延深248.40 m,真厚0.89~4.17 m,平均品位2.82%,探明锑金属量12759.23 t。
围岩蚀变较简单,多沿断裂带、层间破碎带分布。半坡锑矿以硅化、方解石化、黄铁矿化、绢云母化、重晶石化为主,硅化为最重要围岩蚀变。维寨锑矿以硅化、黄铁矿化、方解石化为主,硅化与锑矿关系密切、沿断层破碎带及其旁侧呈带状分布。巴年锑矿以方解石化、白云石化、硅化、黄铁矿化、炭化为主,方解石化为分布最广蚀变、与锑矿化关系密切。
锑矿为单一硫化锑矿,矿石矿物组分简单,工业矿物以辉锑矿为主,脉石矿物以石英为主。矿石结构有自形、半自形结构、他形-半自形晶粒结构、交代结构、交代残余结构、聚片双晶结构。矿石构造主要有致密块状构造、角砾状构造、脉状构造、网脉状构造、浸染状构造、放射状构造、星点状构造。
3 地球化学特征 3.1 土壤地球化学半坡锑矿床采样层位及粒级试验表明Sb、Hg元素在土壤B层富集特征明显,元素在B层中细粒组分中的含量高于粗粒组分中的含量。1:1万土壤地球化学测量Sb异常特征表明:(1)主要异常区有半坡、维寨、甲拜、贝达(表 3)。(2)异常区元素异常为Sb、Hg,一般Sb异常面积和强度均大于其他元素异常。(3)异常多分布于独山箱状背斜核部碎屑岩中,沿构造呈线状或带状分布。(4)土壤地球化学异常与分散流异常分布区域基本吻合,土壤地球化学异常是锑矿化带、矿化体、成矿断裂、围岩蚀变带的反映。
|
|
表 3 独山锑矿集区主要化探异常 Table 3 The main geochemical anomalies in the Dushan antimony ore concentration area |
不同地层中元素含量特征表明Sb、As元素含量比地壳丰度高数十倍,Sb、As、Hg元素富集,构成高值场,Cu、Zn、Ga贫化特征明显,Mo、Pb接近地壳丰度。Sb、As、Hg、Mo在翁项群、丹林组、独山组宋家桥段地层中富集特征明显,Sb在翁项群、丹林组、独山组宋家桥段地层中平均含量分别为20.2×10-6、13.17×10-6、14.62×10-6。元素富集对岩性具有选择性,碎屑岩富集Sb、As、Hg、Mo,碳酸盐岩富集Pb、Zn、Ag,泥质岩富集Cu、Ga。半坡锑矿床丹林组砂岩中Sb、As、Hg平均含量分别为34.12×10-6、12.64×10-6、0.31×10-6。维寨锑矿床翁项群砂岩中Sb、As、Hg平均含量分别为30×10-6、23.68×10-6、1.12×10-6。
Sb、As、Hg岩石地球化学异常形态及分布范围相似,异常呈椭圆状集中分布于以半坡—巴年为中心的独山箱状背斜轴部(图 5),异常浓集中心为轴部的半坡、偏东南翼的巴年和维寨地区,与半坡锑矿、巴年锑矿和维寨锑矿矿区边界范围吻合(图 5)。异常沿主要断裂构造呈不规则带状、串珠状,局部呈不规则面状展布。
|
图 5 独山锑矿集区Sb、As、Hg岩石地球化学异常图(据肖宪国,2014) Figure 5 Sb, As, Hg rock geochemical anomalies in the Dushan antimony ore concentration area (modified after Xiao., 2014) |
以半坡锑矿为代表的脉状锑矿大比例尺岩石地球化学异常沿断层分布,异常形态受断裂控制呈线状或带状。Sb异常呈带状分布,规模及梯度大,衬度明显,有明显富集中心。异常元素组合为SbHg-As-Mo,在轴向及横向上均具分带特征,轴向分带序列为(Hg-As)-Sb-Mo-(Zn-Pb),横向分带序列为Sb-Mo-(Hg-As)。以巴年锑矿为代表的受层间破碎带控制的“似层状”锑矿大比例尺岩石地球化学异常分带不好,破碎带的异常强度较低,异常沿主控断层呈线状或沿赋矿岩石(或滑动面)露头呈带状分布,顺层异常带为规模较大的低或中等异常、有不连续浓集中心,浓集中心部位即为矿体部位,异常元素组合为Sb-Hg-As。
3.3 构造地球化学Sb、Mo、As在独山箱状背斜轴部富集,Sb异常多集中于独山箱状背斜轴部,沿半坡、牛硐、河沟等断层展布,少Pb、Zn异常。Cu、Pb、Zn、Hg在背斜两翼富集,背斜翼部沿烂土断层、独山断层及旁侧断裂发育有Pb、Zn、Hg异常。
矿集区断裂及断裂带内构造地球化学异常分为4个异常区,各异常特征见表 4。Sb异常主要沿断裂构造呈线状、带状分布,在断裂交汇处呈面状、不规则状展布。其中半坡异常区异常强度大、Sb异常强度多在1000×10-6以上,面积0.9 km2;As、Hg异常集中在河沟断裂、凉亭断裂、烂土断裂北盘,呈线状分布,As异常强度一般10×10-6~300×10-6,Hg异常强度0.1×10-6~0.3×10-6。构造地球化学Sb、Hg、As的异常范围与矿床(点)位吻合,矿(化)体中心部位常出现异常峰值、异常强度高、衬度和富集系数大、连续性好,而远离矿体则异常强度降低、衬度和富集系数变小连续性差、变化系数大。
|
|
表 4 独山锑矿集区构造断裂地球化学异常特征 Table 4 The main geochemical anomalies of fault structure in the Dushan antimony ore concentration area |
Sb、Hg、As、Mo在各组断裂中均有不同程度富集、Cu及Zn具贫化特征。断裂构造地球化学异常沿断裂走向分布,上盘异常较下盘异常发育。在断裂带上、下盘蚀变围岩及断裂带中,元素发生显著富集、贫化作用,Sb、Hg、As、Pb、Zn、Cu元素从围岩向断裂带中心富集,Cr、Ni、Co、V元素从断裂带向两盘贫化,Bi、Ag、Cd、Mo、Sr、Ba、W、Ga含量相对稳定。断裂剖面元素含量变化曲线表明在含矿或与矿化有关的断裂带内Sb、Hg、As、Mo等元素富集特征更加明显,主断裂与其旁侧次级派生断裂有共同元素组合,在构造交汇部位(包括次级褶皱及断裂)元素富集作用明显加强。
不同方向、不同力学性质断裂带元素富集特征差异明显。NNE组一级断裂元素组合为Hg-SbAs-Mo,烂土断裂较富集Cu、Pb、Zn等中等活泼元素、Sb平均含量6.28×10-6,独山断裂Sb平均含量7.02×10-6。NWW组二级断裂以Au、Hg为特征元素,元素组合为Au-Hg-Sb-As-Pb,Cu为贫化元素,河沟断裂、银坡断裂Sb平均含量分别为11.77×10-6、10.95×10-6。NNW组三级断裂Sb含量最高,为特征元素,元素组合为Sb-As-Hg-Mo-Au,Cu、Zn为贫化元素,其中半坡断裂Sb平均含量1440×10-6、巴年断裂Sb平均含量868×10-6。NEE组三级断裂牛硐断裂Sb平均含量37.2×10-6,局部有Au异常,元素组合为Sb-Hg-As-Au,Cu贫化。SN组Sb、Hg、Cu趋向富集,Hg、Zn趋向分散,元素组合为Sb-Pb-Cu。
4 地球物理特征 4.1 重力特征1:20万重力资料表明矿集区布格重力异常位于大兴安岭—太行山重力梯级带南段与地台区宽缓重力异常的过渡带上,为重力场变化较缓的负重力异常,锑矿均分布在负重力异常区。剩余重力异常表明区内锑矿分布在负重力异常或正负重力异常的过渡带上。重力场推断地质构造图表明推断的F贵-013近东西向隐伏断裂控制了矿集区内锑矿床展布(图 6),已知矿床点均在该断裂以北;锑矿沿F贵-096断裂与贵F-063断裂的交汇部位展布,推测两条断裂与锑成矿作用有关。已知锑矿床点均分布在重力推断隐伏酸性花岗岩体外围。推测3条推断断裂与隐伏酸性岩体对锑成矿与富集具有一定作用,沿着F贵-063、F贵-096、F贵-013断裂是寻找锑矿的有利部位。
|
图 6 重力及航磁推断地质构造图(据贵州省地质调查院,2010改编) 1—锑矿床(点);2—重力推断断裂;3—航磁推断断裂;4—推断酸性岩体;5—独山锑矿集区 Figure 6 The inferred geological structure map of gravity and aeromagnetic survey (modified after Guizhou Geological Survey, 2010) 1-Antimony deposit; 2-Inferred structure of gravity survey; 3-Inferred structure of aeromagnetic survey; 4-Inference acidic rock body; 5-The Dushan antimory ore Concentration area |
矿集区航磁异常南边和西北角变化相对较陡,中部及西边变化较缓,可能由沉积岩产生的均缓负磁异常。航磁△T化极平面等值线表明矿集区内锑矿分布在磁异常相对平缓或陡缓交变带,对指导本区锑矿找矿意义不大。磁法推断地质构造图表明锑矿床点均在贵F0016近东西向隐伏断裂以北(图 6),表明该推断断裂对锑矿床展布起控制作用;锑矿床多分布在磁法推断断裂贵F0062、贵F0089与贵F0012交汇部位,推测沿推断断裂贵F0062与贵F0089、贵F0012与贵F0089的交汇部位是锑矿找矿有利部位。
4.3 可控源音频大地电磁测深2013—2015年整装勘查期间开展的可控源音频大地电磁测深(CSAMT)不同标高的视电阻率等值线图表明视电阻率值随深度增加而增高,高电阻异常范围扩大。
XY水平截面图表明:(1)物探L111~L122线视电阻率值高于北西、南东地段,半坡锑矿位于L111~L119线120~125点高阻异常区中部。(2)矿集区中南部L127~L133线105~117点为高电阻率异常,该高阻异常区内及其北部边缘有甲拜、贝达锑矿点。(3)测区东部沿130/L139~125/L151线、110/ L138~125/L151线分别有NNW向、NW向次高阻异常带,2个高阻异常带向南东方向交汇于巴年断层与巴年背斜交切部位(L144~L151线),出现了规模较大的次高阻异常。高阻异常带及其交汇部位可能是锑矿的有利找矿部位。
XZ垂直截面组合图表明:(1)L107~L110线沿半坡断层及其两侧有南西向陡倾斜高阻-次高阻异常带,推测深部围岩硅化蚀变强烈。(2)L112~L118线沿半坡断层及两侧有南西向高阻异常带,与半坡锑矿床范围吻合,其深部可能为推测的半坡隆起构造顶部。(3)L128~L132线105~115点间有一陡倾斜高阻异常带、向下延伸达1000 m余,甲拜锑矿点位于该高阻异常的中心部位(L130线110点),目前仅在地表出露的独山组宋家桥段地层发现有品位较高、规模较小锑矿体,推测深部围岩蚀变强烈,是锑矿有利找矿部位。(4)L137~L138线106~112点、L140~L142线104~111点、L144~L146线107-118点呈分段高阻异常,沿北西-南东向展布,推测异常带为隐伏高阻蚀变带反映。
CSAMT测深标高XY水平截面三维、XZ铅垂截面、YZ截面三维组合图综合显示:在半坡L113线~L122线深处有一隐伏向上隆起的高阻异常带,推测半坡地区有一隐伏隆起构造,该隆起构造的北西、南东两翼陡,向北东、南西两侧倾伏,半坡断层与隆起构造顶部交切,推测半坡隆起构造的下部深处存在低密度、高电阻率地质体,认为半坡断层与隆起构造顶部的交切部位及隆起构造顶部的剥离空间是锑矿成矿的有利部位。鉴于以上推论,重点结合成矿地质特征在L118线117.2点附近实施W118-1异常验证孔(图 7),于孔深695.39~697.33 m发现了新隐伏富锑矿体(图 8),矿体铅厚1.94 m、真厚1.12 m,Sb平均品位16.02%。
|
图 7 独山锑矿集区L118线CSAMT测量反演图 Figure 7 No. L118 section of CSAMT measurement of the Dushan antimony ore concentration area |
|
图 8 半坡锑矿床118-118′勘探线剖面图 Figure 8 Geological section along No.118-118′exploration line of the Banpo antimony deposit |
矿集区1:25万ETM遥感影像资料(2010,贵州省地质调查院)表明独山箱状背斜核部呈近南北向条带影纹排列,两翼地层影纹对称出现。遥感羟基异常极少,仅在东南部岩上村附近有零星分布,与已知矿点耦合度差。铁染异常呈NNE向分布、部分异常沿断裂分布,在断层复合及交汇部位尤为集中,与部分锑矿床点耦合度较好。在摆独、黄平山、下丹林地区断层带上铁染异常分布较集中,以三级异常为主。
桂林工学院(1994,未刊资料)对独山锑矿集区360 km2 1:1万航片解译表明本区线性构造、环形构造发育。线性构造成网络状,多为断裂反映,可分为NE-SW、NW-SE、SN和EW向4组断裂(图 9)。NE-SW向线性构造以独山断裂、烂土断裂为代表,与区域构造相吻合。NW-SE向线性构造发育,影像特征表现为规模大、延伸长、断裂多、近平行展布,以银坡、河沟断裂为代表,该方向线性构造与EW向线性构造交汇处常出现环形影像构造。EW向线性构造线性体短而粗、连续性差,一般不超过100 m,小线性体常在NW向断裂北盘呈近平行密集分布,密集区常出现环形影像构造。SN向线性构造不明显,半坡地区有多个环形影像构造沿该组线性构造分布。本区环形影像构造发育(图 9),形迹明显,单个小环形体呈群环展布,属低级序列的环形构造,主要特征:(1)环形构造形态多为独立环形构造、呈浑圆状或椭圆状。(2)环形构造常出现在NW向线性构造(断裂)北盘,以NW向与EW向线性构造交汇处居多,排列方向多呈SN和EW向。(3)环形构造呈规律性与部分已知锑矿床(点)位置重合,如半坡锑矿床环形构造清晰,向北至梅子湾,形成SN向环形构造密集带。
|
图 9 独山锑矿集区遥感影像解译图(据肖宪国,2014) 1—线性构造;2—环形构造;3—环形加线性构造;4—推测环形构造;5—地名 Figure 9 The remote sensing image interpretation of the Dushan antimony ore concentration area (modified after Xiao., 2014) 1-Linear structure; 2-Structure; 3-Circular and linear structure; 4-Inferred structure; 5-Place name |
前人对独山锑锑矿集区半坡、巴年锑矿床的矿床类型、成矿条件、成矿年代、成矿动力、成矿物质和成矿流体来源与演化、矿床成因及成矿规律方面进行了研究。脉石矿物方解石Sm-Nd等时线法获得半坡锑矿床的成矿时代为(130.5±3.0)Ma(肖宪国,2014),与巴年锑矿床成矿时代基本一致(王学锟等,1994)。推测独山锑矿集区为同期成矿作用的产物,成矿时代集中在125~130 Ma,与华南锑矿带燕山期晚阶段成矿作用时代(125~130Ma)对应,成矿动力学背景为环太平洋俯冲背景下的拉张环境(肖宪国,2014)。辉锑矿流体包裹体组合特征(王学锟等,1994;肖宪国,2014)表明锑矿集区成矿流体为低温、低盐度矿床,成矿流体为富H2O和CO2的Ca2+-SO42-型流体,成矿环境为弱酸性还原性环境(肖宪国,2014)。辉锑矿及雄黄的硫同位素组成具富集重硫特征,成矿流体中的硫主要来自赋矿围岩,为海相硫酸盐的还原产物。石英及辉锑矿的氢、氧同位素组成(王学锟等,1994)位于大气降水与变质水之间,水/岩反应计算结果表明,成矿流体中的H2O主要来源于大气降水。CO2主要来源于矿区地层碳酸盐岩(肖宪国,2014)。综合以上研究认为独山矿集区锑矿床属低温热液碎屑岩型锑矿。
矿集区锑矿床形成受构造、地层岩性等条件制约,构造控矿为主导,二者控矿互相联系、相互制约(崔银亮等,1994)。
6.1 构造与成矿金属矿床形成,有利构造是其主导因素。矿集区构造活动使矿源层中锑元素活化、迁移和富集,构造决定矿液运移方向、同时提供容矿空间。矿集区构造控矿具逐级控矿特点,不同级次、规模、性质的构造具有不同的控矿作用。
6.1.1 褶皱控矿独山锑矿集区内锑矿床(点)多产于独山箱状背斜核部向南倾没部位。独山箱状背斜核部宽缓而两翼倾角较大,由内向外逐渐变陡。翼部应力较强,有利于断裂的产生,因此运液导液能力强;背斜核部应力较弱,次级构造易发生、发育,物理化学条件变化大、是理想的矿液停集场所(王学锟等,1994)。半坡锑矿床产于次级褶皱的半坡背斜的近轴部。独山箱状背斜对成矿的控制作用,还表现在内核和外层具不同性质岩层结构(王学锟等,1994)。内核中下泥盆统碎屑岩、碳酸岩、泥质岩组成具有硬岩层与软岩层交替或互层特点,有利于断裂及裂隙产生,易形成层间滑动和层间破碎,为矿液运移和停滞提供了良好的通道和沉淀场所;外层尤其是上泥盆统含泥质、炭质较高的软性岩石对成矿流体起保护和遮挡作用,促使矿液向核部运移,在构造有利地段停滞沉淀成矿。
6.1.2 断裂构造控矿断裂构造逐级控矿表现为一级区域断裂的导矿运液作用,独山断裂和烂土断裂控制了锑矿集区内生金属矿床展布,并提供锑矿集区形成所需要的驱动力和成矿物质;以河沟断裂为代表的二级断裂为导容矿构造;三级断裂半巴断裂直接控制了半坡锑矿床、巴年锑矿床、贝达锑矿床,如半坡锑矿床所有矿体均产在半巴断裂北段断裂带内,受断裂控制作用明显(图 3,图 4a)。断裂形态和规模控制矿体形态和规模,断裂的产状和破碎带控制着矿体产状,断裂力学性质控制着矿体分布,断裂结构面及组合形式不同致使其含矿性不同(王学锟等,1994)。半坡锑矿床分布于断裂带内及其影响带中的矿体多为脉状矿体。在断裂间及其上、下盘节理发育地段,常形成细脉状及网脉状矿体。主含矿断裂由2~3条或更多力学性质相近的断裂组成复杂断裂带,断裂间常出现分枝复合、膨胀现象,因而矿体在断裂带内也呈现分枝复合及膨缩现象,膨大部分形成透镜状富矿。如半坡锑矿床F1断裂由一系列雁行排列断裂组成,总体呈NNW向展布,赋存于破碎带内的矿体随该断裂呈规律分布,以中段的复杂张扭性为主的断裂带含矿性最好。
6.2 地层岩性与成矿矿集区泥盆纪和志留纪地层Sb元素含量远高于地壳丰度、具明显区域浓集特征(王学锟等,1994),具有良好的锑成矿地球化学背景。特别是中、下泥盆统及中下志留统Sb元素平均含量较高,其中丹林组、独山组宋家桥段、翁项群的背景值最高,推断其为锑的矿源层。
脆性岩石及软硬岩石界面这两种特殊岩性组合对该区锑矿成矿具控制作用(王学锟等,1994)。以丹林组石英砂岩为代表的脆性岩石,脆性强、厚度大,在构造作用下产生大规模的断裂、裂隙为成矿作用提供有利空间条件,产出脉状锑矿。同时石英砂岩粒级大、孔隙度高,孔隙中含有大量的原生水对金属矿质有较强溶解能力,在受力后发生迁移、聚集,可成为热液一部分。同时砂岩中的高孔隙度也为水的渗透、汇集提供通道,为地层岩石中的矿质活化创造有利条件。以独山组宋家桥段、翁项群中石英砂岩、砂岩与碳酸盐交互层为代表的软硬岩石界面亦是有利的成矿岩性组合,石英砂岩、砂石渗透性好利用矿液运移、富集,碳酸盐岩透水性相对差,起隔挡屏弊作用。
7 找矿标志(1)构造标志:褶皱和断裂共同控制矿集区锑矿床(点)展布。NNW向张扭性半巴断裂、NEE向张扭性牛硐断裂带及其派生次级断裂带和次级背斜轴部及转折端的层间破碎带是直接构造找矿标志,为重要找矿标志。如半坡锑矿床产于NNW向半坡断裂带的分枝复合弧形拐弯及次级背斜复合部位,维寨锑矿床产于NEE向牛硐断裂拐弯分枝复合部等。
(2)地层及岩性标志:锑矿床明显受地层及岩性控制。下泥盆统丹林组石英砂岩、中志留统翁项群泥质粉砂岩及粉砂质泥岩,中泥盆统上部独山组宋家桥段地层碳酸盐岩或碳酸盐岩与碎屑岩的界面层位,中泥盆统下部龙洞水组碳酸盐岩与邦寨组碎屑岩接触面是地层及岩性找矿标志。
(3)蚀变标志:硅化、碳酸盐化、重晶石化是直接找矿标志,其中以强硅化(特别是晚期硅化)为最重要近矿围岩蚀变,三者俱存在时为最佳找矿蚀变组合。
(4)地球化学标志:呈线状或带状展布的Sb、Hg及其组合元素地球化学异常,沿断裂、层间破碎带及其构造复合部位分布呈线状或带状的Sb、Hg、As及其组合构造地球化学异常为直接的地球化学找矿标志,为重要找矿标志。
(5)地球物理标志(大地音频电磁测深):大地音频电磁测深解译的封闭高阻等值线附近相对低阻区域为找矿重要区域。CSAMT解译封闭高阻体+断层为重要地球物理找矿标志。
8 找矿预测在2013—2015年整装勘查工作基础上,通过充分利用独山锑矿集区各种尺度区域地质调查和矿产调查、锑矿床勘查程度资料,综合地球化学、地球物理、遥感影像等多种信息资料,参照全国矿产资源潜力评价技术方法,采用矿产资源评价系统(MRAS),通过预测单元、地质信息的提取与赋值、预测模型单元的建立、进行找矿靶区的圈定和优选。通过以上工作,圈定了找矿靶区。在此基础上,参考各找矿靶区成矿概率对其进行优选,确定了半坡外围、弄江—贵修—甲拜—贝达地区、维寨地区三个重点找矿靶区(图 10),各找矿靶区成矿地质特征见表 5。
|
图 10 独山锑矿集区找矿靶区图 Figure 10 The prospecting target map of the Dushan antimony ore concentration area |
|
|
表 5 独山锑矿集区锑矿找矿靶区综合特征 Table 5 Comprehensive characteristics of antimony ore prospecting targets of the Dushan antimony ore concentration area |
NNW向半坡断裂组(F1)成矿构造发育,F1断裂组中次级派生断层F1-1、F1-2发育(图 3)。岩石地球化学测量表明Sb、Hg、As异常在半坡断裂组倾向延深方向未封闭,浓集中心有明显延深趋势,推测有新的锑矿(化)体存在。遥感影像解译的环形构造、线-环构造交汇部位发育。CSAMT测深表明在该区深部可能存在一个规模较大的硅化蚀变地质体。整装勘查期间,重点结合成矿地质条件,对推断的蚀变地质体进行钻探验证(图 7),通过WZK118-1钻孔发现了新的隐伏富锑矿(图 8),隐伏矿真厚1.12 m,Sb平均品位16.02%。结合以往勘探成果,认为该隐伏富锑矿体受F1-2断层控制(图 8)。以往在半坡锑矿床原6~20勘探线间未针对F1-2断层开展系统找矿工作,综合成矿地质条件和CSAMT解译成果认为,在该区半坡原6~20勘探线间受F1-2断层影响区具有很好隐伏矿找矿潜力。
8.2 维寨地区维寨地区锑矿受地层和断裂构造控制明显。赋矿层位翁项群厚度未见底。构造以牛硐断裂及次级派生构造发育为特点。牛硐断裂自东部进入,活动强烈,次级派生构造发育,向西延伸自西南角出矿区。断裂平面形态为舒缓波状弯曲延伸,破碎带表现为启张膨大和收敛闭合特征,为矿区控矿断裂构造。维寨A区在整装勘查期间探获备案Sb金属量4535.34 t,普查工作多集中于A区的次级断裂F1与F3构造带交汇部,对F3在NE延伸方向及其他次级构造控制工程少、深部未实施钻探工程,预测该区F1、F3含矿断裂的外围及深部地区存在成矿远景的可能性大。采矿权区内2011—2012年探获备案Sb金属量7308.26 t,成果资料表明锑矿体在深部延伸深度大、工程未控制矿体边界,综合认为构造带深部及外围成矿地质条件好。B区在整装勘查期间探获备案Sb金属量16252.9 t,普查控制矿体在标高600 m以上及93线以东,钻孔资料表明93线以西及标高600 m以下断裂带仍然具有较好的含矿性,预测该区F1、F1-1含矿断裂在已知矿体外围及深部仍然具有较好成矿性。
8.3 弄江—贵修—甲拜—贝达地区有甲拜、贝达、贵修等锑矿床,次级褶皱主要为贵修背斜、甲拜背斜,成矿断层河沟断裂、半巴断裂、甲拜断裂及其派生的次级构造发育,在贵修、甲拜、贝达等地区局部地段硅化蚀变作用明显。甲拜地区断裂构造发育,以北西向河沟断裂和近东西向甲拜断裂最为重要,前者为该区主要的成矿构造,后者横切甲拜背斜。以往工作表明区内层间破碎带受甲拜背斜控制,在独山组鸡泡段、宋家桥段地层中发育,露头线累计长度达7 km、倾向延深为5~25 m,厚0.7~10 m,层间破碎带中发现10个矿体,矿体真厚度0.98~1.27 m,含Sb 1.51%~2.87%,硅化、方解石化发育。岩石地球化学Sb含量200×10-6~400×10-6的异常范围较大,异常局部呈面状展布、沿半巴断裂呈串珠条带状展布。贝达地区老硐调查表明半巴断裂次级派生构造发育,富锑矿体多赋存于次级断裂破碎带内。岩石地球化学测量圈定12个异常,其中1和2号异常规模较大:1号异常面积900 m2、Sb异常平均721.9×10-6,异常经工程揭露见辉锑矿;2号异常发育于半巴断裂角砾岩、破碎带内,面积3000 m2、Sb平均100.48×10-6、As平均364.79×10-6、Hg平均4.5×10-6,推断该异常为矿致前缘晕,深部存在锑矿体的可能性较大。CSAMT解译表明该区有一向上隆起构造,构造顶部在L113~L122线,其两翼向NW、SE倾斜。L115~L121线反演隆起向北东倾斜,隆起核心部位为大于8000 Ω·m的特高阻体,距地表 1000 m以浅。半巴断裂与隆起顶部交切,交切部位沿半巴断裂及两侧有高阻体存在,推测高阻体为沿断裂及两侧的硅化蚀变体。该区物探解译异常与L118线上WZK118-1钻孔附近解译视电阻率的空间分布形态相似,即两个高阻之间有一相对低阻区。通过对该区成矿地质条件、地球化学、遥感解译、地球物理特征综合研究认为该区深部具有较好成矿条件,通过深部找矿工作,实现找矿突破可能性大。
9 结论(1)运用“CSAMT解译封闭高阻体+断层”这一找矿标志,在矿集区半坡锑矿床外围深部CSAMT解译封闭高阻等值线附近相对低阻区域的L118线117.2点附近实施的深部钻探验证工程在深695~697 m发现了隐伏富锑矿信息,实现了在该区运用物探方法寻找深部隐伏矿突破,为今后半坡外围地区隐伏矿寻找提供了新思路、新方法。
(2)通过对矿集区成矿地质条件和多元示矿信息综合研究,确定了构造、地层及岩性、蚀变、地球化学、地球物理找矿标志。半巴断裂、牛硐断裂带及其次级断裂带和层间破碎带的构造标志,晚期的强硅化蚀变标志,沿断裂呈线状或带状分布的Sb、Hg、As异常的地球化学找矿标志,CSAMT解译中的成矿断层+封闭高阻体的地球物理标志为最重要的找矿标志。
(3)通过系统总结成矿地质条件、地球化学、地球物理、遥感影像特征,采用矿产资源评价系统,圈定和优选找矿靶区,确定了半坡外围、弄江—贵修—甲拜—贝达地区、维寨地区三个重点找矿靶区,分析了找矿潜力。
致谢: 审稿专家、责任编辑及昆明理工大学韩润生研究员对论文提出了宝贵修改意见,在此一并致以诚挚的谢意!
Cui Yingliang, Jin Shichang, Wang Xuekun. Study on orecontrolling pattern and prospecting target in Dushan antimony ore field[J]. Mineral Resources and Geology, 1994, 8(4): 299-304. |
Cui Yinliang, Jin Shichang, Wang Xuekun. Metallogenic conditions and prospecting Criteria of Sb deposit in Dushan area of Guizhou[J]. Geology and Prospecting, 1995, 31(3): 24-30. |
Deng Hong, Huang Zhilong, Xiao Xianguo, Ding Wei. REE geochemistry of Gangue calcite from Banpo deposit in Dushan Antimony Ore Field, Guizhou Province, China[J]. Acta Mieralogica Sinica, 2014, 34(2): 208-216. |
Ding Jianhua, Yang Yiheng, Deng Fan. Resource potential and metallogenic prognosis of antimony deposits in China[J]. Geology in China, 2013, 40(3): 846-858. |
Feng Yuexing, Chen Minyang, Xu Wenxing. Stable isotope geochemistry research of Dushan antimony ore deposits[J]. Mineral Resources and Geology, 1993, 7(2): 119-126. |
Jin Zhongguo. Geochemical characteristics of mine faults of Dushan antimony[J]. Geology of Mineral Resources of Southwest China, 1991, 5(3): 49-56. |
Jin Zhongguo, Dai Tagen. A discussion on the geological and geochemical characteristics and metallogenic model of the Banpo antimony orefield in Dushan, Guizhou Province[J]. Geophysical and Geochemical Exploration, 2007, 31(2): 129-132. |
Jin Zhongguo, Dai Tagen, Jiang Hong, Chen Xinglong. Geochemical characteristics and depth prospecting prediction of Banpo antimony deposit in Dushan county, Guizhou Province[J]. Geology and Prospecting, 2004, 40(6): 24-27. |
Li Guoxin, Fan Yu, Chen Hongde, Lin Liangbiao, Zhao Wei, Zhu Zhijun, Xu Shenglin. Sedimentary characteristics and sequence characteristics of Late Carboniferous and Early Permian period in Dushan, southern Guizhou Province[J]. Geology in China, 2011, 38(2): 346-355. |
Li Jun, Song Huanbing. The geochemistry of ore forming fluids of the Banpo antimony deposit in Guizhou[J]. Journal of Kunming University of Science and Technology (Natural Science Edition), 1999, 24(1): 73-79. |
Lin Jiashan, Xie Yuan, Liu Jianqing, Zhao Zhan, Feng Weiming, Zhu Dongjun. Organic geochemistry of Longli-Kaili oil seepages on the east margin of the Central Guizhou Uplift[J]. Geology in China, 2015, 42(2): 504-514. |
Liu Benpei, Li Rufeng, You Dehong. Carboniferous sequence stratigraphy and Glacio-Eustasy of Triticites Zone in southern Guizhou, China[J]. Earth Science-Journal of China University of Geosciences, 1994, 19(5): 553-564. |
Liu Youping. Factors controlling metallogenesis of Dushan antimony area in Guizhou and their ore-hunting implication[J]. Guizhou Geology, 1997, 14(2): 145-152. |
Luo Xianrong, Wang Guiqin, Du Jianbo, Hu Yunhu. The geoelectrochemical anomaly feature mechanisn and finded ore extrapolate for stibium deposit[J]. Geology and Prospecting, 2002, 38(2): 59-62. |
Luo Yanbi, Huang Zhilong, Xiao Xianguo, Ding Wei. Contents of ore-forming elements and geological significance of Dushan antimony ore field, Guizhou Province, China[J]. Acta Mieralogica Sinica, 2014, 34(2): 247-253. |
Nie Aiguo. On tectonodynamic metallogenesis of Banpo antimony deposit in Dushan, Guizhou[J]. Geology-Geochemistry, 1999, 27(1): 91-94. |
Qian Jianping, Yang Guoqing, Li Shaoyou. Geological and geochemical characteristics and tectono-dynamic hydrothermal metallogenesis of Dushan antimony orefield, Guizhou[J]. Geology-Geochemistry, 2000, 28(2): 56-60. |
Shen Nengping, Su Wenchao, Fu Yazhou, Xu Chunxia, Yang Jiehua, Cai Jiali. Characteristics of sulfur and Lead isotopes for Banian antimony deposit in Dushan area, Guizhou Province, China:Implication for origin of ore-forming materials[J]. Acta Mieralogica Sinica, 2013, 33(3): 271-277. |
Su Shucan. Antimony deposit geological characteristics and metallogenic regularities in Guizhou[J]. Geology of Mineral Resources of Southwest China, 1992, 6(4): 8-17. |
Ting Nie, Wen Guo, Yuan Linsun, Bing Shen, Bao Anyin, Zhuan Hongtang, Yu Kunli, Xiang Linhuang, Chi Mai. Age and distribution of the Late Devonian brachiopod genus Dzieduszyckia Siemiradzki, 1909 in southern China[J]. Palaeoworld, 2016, 25(4): 600-615. DOI:10.1016/j.palwor.2016.03.005 |
Wang Chuanshang, Li Zhihong, Peng Zhongqin, Wang Baozhong, Zhang Guotao. The carbon isotope variation and its responses to sea level changes during the late Early Devonian period in Guizhou and Guangxi[J]. Geology in China, 2014, 41(6): 2039-2047. |
Wang Yonglei, Chen Yuchuan, Wang Denghong, Xu Jue, Chen Zhenghui, Liang Ting. The principal antimony concentration areas in China and their resource potentials[J]. Geology in China, 2013, 40(5): 1366-1378. |
Wang Xuekun. Geochemical characteristics of the Dushan reworked antimony deposit, Guizhou[J]. Geological Review, 1995, 41(1): 61-73. |
Wang Xuekun, Jin Shichang. Geology of Dushan Antimony Deposits of Guizhou[M]. Kunming: Yunnan Science and Technology Press, 1994: 1-155.
|
Wang Yue. An ichnofossil, U-shaped burrow, in continental deposit from the lower devonian Danlin formation in Dushan county, Guizhou Province, China[J]. Acta Geologica Sinica, 2005, 79(1): 1-5. DOI:10.1111/acgs.2005.79.issue-1 |
Wei Tianjiao. The advance of the geological prospecting and studying of antimony ore in Guizhou[J]. Guizhou Geology, 1991, 8(1): 23-31. |
Xiao Qimin, Zeng Duoren, Jin Fuqiu, Yang Mingyue, Yang Zhifang. Time-space distribution feature and exploration guide of China's Sb-deposits[J]. Geology and Exploration, 1992, 28(12): 9-14. |
Xiao Xianguo. 2014. Geochronology, Ore Geochemistry and Genesis of the Banpo Antimony Deposit, Guizhou Province, China[D]. A Dissertation submitted to Kunming University of Seience and Technology for Doctoral Degree, 1-124 (in Chinese with English abstract).
|
Xiong He. Some remarks on mechanism of formation of antimony ore deposits in Dushan, Guizhou[J]. Guizhou Geology, 1985, 2(3): 205-213. |
Zhang Guotao, Peng Zhongqin, Wang Chuanshang, Li Zhihong. Geochemical characteristics of the Lower Permian Liangshan Formation in Dushan area of Guizhou Province and their implications for the paleoenvironment[J]. Geology in China, 2016, 43(4): 1291-1303. |
Zhong Qiwei. Geological characteristics and mineralization pattern of Banpo Devonian system detritus lithotype antimony ore, Guizhou[J]. Mineral Exploration, 2013, 3(1): 23-28. |
崔银亮, 金世昌, 王学琨. 独山锑矿田控矿规律和找矿方向研究[J]. 矿产与地质, 1994, 8(4): 299-304. |
崔银亮, 金世昌, 王学琨. 贵州独山地区锑矿成矿条件及找矿标志[J]. 地质与勘探, 1995, 31(3): 24-30. |
邓红, 黄智龙, 肖宪国, 丁伟. 贵州半坡锑矿床方解石稀土元素地球化学研究[J]. 矿物学报, 2014, 34(2): 208-216. |
丁建华, 杨毅恒, 邓凡. 中国锑矿资源潜力及成矿预测[J]. 中国地质, 2013, 40(3): 846-858. |
俸月星, 陈民扬, 徐文炘. 独山锑矿稳定同位素地球化学研究[J]. 矿产与地质, 1993, 7(2): 119-126. |
金中国. 独山锑矿区断裂构造地球化学特征[J]. 西南矿产地质, 1991, 5(3): 49-56. |
金中国, 戴塔根. 贵州独山半坡锑矿田地质地球化学特征及成矿模式[J]. 物探与化探, 2007, 31(2): 129-132. |
金中国, 戴塔根, 江红, 陈兴龙. 贵州省独山半坡锑矿地球化学特征及深部找矿预测[J]. 地质与勘探, 2004, 40(6): 24-27. |
李国新, 范昱, 陈洪德, 林良彪, 赵伟, 朱志军, 徐胜林. 黔南独山地区晚石炭世-早二叠世早期沉积特征及层序地层研究[J]. 中国地质, 2011, 38(2): 346-355. |
李俊, 宋焕斌. 贵州半坡锑矿床成矿流体地球化学[J]. 昆明理工大学学报(理工版), 1999, 24(1): 73-79. |
林家善, 谢渊, 刘建清, 赵瞻, 冯伟明, 朱东君. 黔中隆起东部龙里-凯里地区油苗有机地球化学特征及其成因分析[J]. 中国地质, 2015, 42(2): 504-514. |
刘本培, 李儒峰, 尤德宏. 黔南独山石炭系层序地层及麦粒带冰川型全球海平面变化[J]. 地球科学——中国地质大学学报, 1994, 19(5): 553-564. |
刘幼平. 独山锑矿区成矿控制因素及其找矿意义[J]. 贵州地质, 1997, 14(2): 145-152. |
罗先熔, 王桂琴, 杜建波, 胡云沪. 锑矿地电化学异常特征、成晕机制及找矿预测[J]. 地质与勘探, 2002, 38(2): 59-62. |
罗艳碧, 黄智龙, 肖宪国, 丁伟. 贵州独山锑矿田成矿元素含量及其地质意义[J]. 矿物学报, 2014, 34(2): 247-253. |
聂爱国. 论贵州独山半坡锑矿床构造动力成矿[J]. 地质地球化学, 1999, 27(1): 91-94. |
钱建平, 杨国清, 李少游. 贵州独山锑矿田地质地球化学特征和构造动力热液成矿[J]. 地质地球化学, 2000, 28(2): 56-60. |
沈能平, 苏文超, 符亚洲, 徐春霞, 阳杰华, 蔡佳丽. 贵州独山巴年锑矿床硫、铅同位素特征及其对成矿物质来源的指示[J]. 矿物学报, 2013, 33(3): 271-277. |
苏书灿. 贵州锑矿地质特征及成矿规律[J]. 西南矿产地质, 1992, 6(4): 8-17. |
王传尚, 李志宏, 彭中勤, 王保忠, 张国涛. 黔桂地区早泥盆世晚期碳稳定同位素变化及其对海平面变化的响应[J]. 中国地质, 2014, 41(6): 2039-2047. |
王永磊, 陈毓川, 王登红, 徐珏, 陈郑辉, 梁婷. 中国锑矿主要矿集区及其资源潜力探讨[J]. 中国地质, 2013, 40(5): 1366-1378. |
王学焜. 贵州独山改造型锑矿床地球化学特征[J]. 地质论评, 1995, 41(1): 61-73. |
王学锟, 金世昌. 贵州独山锑矿地质[M]. 昆明: 云南科技出版社, 1994: 1-155.
|
王约. 贵州独山下泥盆统丹林组陆相地层中的U形潜穴[J]. 地质学报, 2005, 79(1): 1-5. |
韦天蛟. 贵州锑矿地质勘查与研究的进展[J]. 贵州地质, 1991, 8(1): 23-31. |
熊赫. 贵州独山锑矿形成机理初步探讨[J]. 贵州地质, 1985, 2(3): 205-213. |
肖启明, 曾笃仁, 金富秋, 杨明跃, 阳志芳. 中国锑矿床时空分布规律及找矿方向[J]. 地质与勘探, 1992, 28(12): 9-14. |
肖宪国. 2014. 贵州半坡锑矿床年代学、地球化学及成因[D]. 昆明理工大学博士学位论文, 1-124.
|
张国涛, 彭中勤, 王传尚, 李志宏. 贵州独山下二叠统梁山组地球化学特征及其沉积环境意义[J]. 中国地质, 2016, 43(4): 1291-1303. |
仲麒维. 贵州半坡泥盆系碎屑岩型锑矿地质特征与成矿模式探讨[J]. 矿产勘查, 2013, 3(1): 23-28. |
刁理品, 范二川, 吴邦继, 谢晓勇. 2015. 贵州省独山箱状背斜锑矿整装勘查报告[R]. 贵州省有色金属和核工业地质勘查局五总队.
|
仲麒维, 黄明洁, 蔡小勤. 2010. 贵州省锑矿资源潜力评价报告[R]. 贵州省地质调查院.
|
